一、钨矿是什么?为什么它如此重要?

钨被誉为 “工业的牙齿” 和 “战争金属之王” ,是一种至关重要的战略资源。它的价值源于钨金属几个无可替代的极端特性:
最高的熔点:高达3422°C,是所有金属中最高的。这使得它能用于制造火箭喷嘴、灯泡灯丝等极端高温环境下的部件。
极高的硬度与耐磨性:纯钨就很硬,当它与碳结合形成碳化钨后,硬度接近金刚石。这是其最核心的应用领域。
高密度:密度(19.25 g/cm³)与黄金相当,常用于制造高比重合金,作为手机振动马达的配重块、穿甲弹弹头等。

主要应用领域:硬质合金(约占总消费的55%):这是钨的“主战场”。将碳化钨粉末与钴等金属粘结剂烧结,制成切削刀具、矿用钻头、模具等,是现代制造业和采矿业的基石。
特种合金钢(约25%):在钢中加入少量钨,能极大提高钢的强度、硬度和耐热性,用于制造高速工具钢、装甲板等。

钨材及制品(约10%):利用其高熔点,制造灯泡灯丝、高温炉发热体、军工领域的穿甲弹等。
化工及其他(约10%):用作催化剂、颜料等。
二、钨矿的两大“家族”
1.钨矿主要分为黑钨矿和白钨矿两大类,其伴生矿物和产出特征有显著差异。


主要工业类型:黑钨矿矿床:以石英大脉型为主,在中国江西、湖南等地(如西华山、盘古山钨矿)极为著名。

白钨矿矿床:以矽卡岩型为主,是当前全球钨资源的主要来源,规模大,但品位通常较低(如湖南瑶岗仙、河南栾川)。
2. 钨矿的形成钨矿的形成与酸性岩浆活动(特别是花岗岩)密切相关,属于高温热液矿床。
成矿过程:
岩浆期:地壳深部富含钨元素的花岗质岩浆侵入。
热液期:岩浆冷却结晶后,析出富含挥发份(F, Cl)和成矿元素(W, Sn, Mo等)的热液流体。

充填与交代:
充填作用:热液沿围岩(如板岩、花岗岩)的裂隙充填,冷却结晶形成石英脉型黑钨矿。
交代作用:当热液与化学性质活泼的围岩(如石灰岩)接触时,发生化学反应,形成矽卡岩型白钨矿。
成矿温度:通常在200-400°C,属于中高温条件。

三、钨矿的市场价值与应用
市场价值
战略金属:钨因其高熔点、高硬度等独特物理性质,被全球主要国家列为关键战略性矿产,其供应链安全关乎国防和高端制造业。
价格波动:钨价受中国产业政策、环保要求、全球硬质合金需求及地缘政治等因素影响,波动较大。其价格通常以仲钨酸铵(APT) 为基准。
供应格局:中国是全球最大的钨资源储量和生产国,供应了全球80%以上的钨资源,对国际市场有决定性影响。
2. 市场应用
钨的终端应用几乎全部集中在工业领域,是“工业的牙齿”。


四、钨矿的全球分布
好的,全球钨矿的分布极不均衡,主要集中在环太平洋和阿尔卑斯-喜马拉雅两大成矿带上。下图清晰地展示了全球主要钨矿资源国的储量和生产地位:

(一)、主要资源国详细分析
1. 中国:全球钨业的绝对中心
地位:如饼图所示,中国是全球最大的钨资源国、生产国、消费国和出口国,其供应链地位无可撼动。
主要分布:
华南地区(核心区):
江西:被誉为“世界钨都”,以石英脉型黑钨矿闻名(如西华山、盘古山)。
湖南:白钨矿储量巨大,如郴州瑶岗仙、新邵白云铺。
河南:栾川莫拉格钼钨矿,是世界级的超大型白钨矿。
其他地区:福建、广东、云南等地也有重要分布。

2. 其他主要资源国
越南:主要分布在西北部的夜班省,以白钨矿为主。
俄罗斯:矿床类型多样,从远东到乌拉尔地区均有分布。
加拿大:北部地区有大型矽卡岩型白钨矿项目(如Mactung、Tungsten项目)。
奥地利:拥有欧洲历史最悠久的费尔伯塔爾白钨矿。
西班牙:巴伦西亚地区的白钨矿。
葡萄牙:潘什凯拉钨矿。
英国:曾拥有著名的海姆钨矿。

(二)、中国钨矿分布的特点
“南黑北白”格局:南方(江西、湖南):以石英脉型黑钨矿为主,品位高但规模相对较小。
北方/中原(河南、湖南北部):以矽卡岩型白钨矿为主,规模大但品位较低,常与钼等金属共生。
资源集中度高:

湖南、江西、河南三省的钨资源储量占全国总量的绝大部分。
开采历史悠久:
华南地区的钨矿开采已逾百年,浅部高品位资源逐渐枯竭,开采向深部、低品位化发展。

(三)、全球趋势与战略意义
供应链风险:
全球钨矿供应高度依赖中国。这种集中性给全球高端制造业和国防工业带来了供应链安全风险。
多元化探索:
欧美等国家正努力重启或开发本土及其他地区的钨矿项目(如加拿大的Mactung矿、英国的海姆钨矿重启计划),以降低对单一来源的依赖。
战略价值:
鉴于钨在国防、航空航天和高端制造中的不可替代性,主要国家纷纷将其列为关键战略性矿产,并积极进行战略储备。

五、钨矿的分选工艺与注意事项
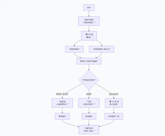
钨矿的分选是典型的重力选矿与浮选相结合的过程,其核心原则是 “早收多收”。
分选工艺流程总览
下图清晰地展示了钨矿分选的核心流程与不同矿物类型的工艺分支:

关键分选环节详解
1.预处理:破碎与磨矿,目的:使钨矿物与脉石单体解离。
设备:颚式破碎机、圆锥破碎机、棒磨机/球磨机。
注意事项:采用 “多碎少磨” 原则以降低能耗。白钨矿性脆,需严防过粉碎导致微细粒流失。

2.重力选矿
核心地位:是回收钨矿,特别是黑钨矿的核心工艺。
原理:利用黑钨矿和白钨矿密度大(均>6g/cm³)的特性,与低密度脉石(石英、长石密度约2.65g/cm³)分离。
设备:跳汰机:用于粗粒级的预选抛尾。

摇床:重力选矿的灵魂设备,用于粗精矿的精选和扫选,能获得高品位精矿。

螺旋溜槽:用于中粒级分选,处理量大。

注意事项:重选对微细粒级(-0.037mm) 回收效果差,需专门处理。
3.浮选,应用:是回收白钨矿和细泥钨矿的最主要方法。
浮选药剂:
捕收剂:常用脂肪酸类(如油酸)和螯合类捕收剂。

调整剂:水玻璃(Na₂SiO₃) 是极重要的抑制剂,用于抑制硅酸盐脉石。常配合碳酸钠调整矿浆pH至碱性。
特殊工艺:白钨矿浮选常采用 “彼得罗夫法” ,即浓浆高温搅拌法,以加强药效并提高选择性

4.磁选
应用:主要用于分离黑钨矿与白钨矿。
原理:黑钨矿具有弱磁性,而白钨矿无磁性。
设备:高梯度强磁选机。
注意事项:磁场强度需精确控制,以有效分离黑钨矿而不夹带其他矿物。
5.细泥处理
挑战:-0.037mm的钨矿泥回收是世界性难题。
解决方案:采用离心选矿机、悬振锥面选矿机、浮选柱等高效设备,并研发针对性强的高效捕收剂。

核心注意事项总结
矿物鉴定先行:必须通过化学分析、显微镜、MLA等手段,明确钨矿物种类、嵌布粒度、共生关系,这是制定分选流程的基石。
严防过粉碎:在磨矿环节需采用阶段磨矿阶段选别流程,及时分离已解离的钨矿物。
重选与浮选联合:黑钨矿以重选为主,浮选为辅;白钨矿以浮选为主,重选为辅。两者需灵活结合。
药剂制度精准:浮选是关键技术,药剂种类、用量、添加顺序和地点必须通过试验精确确定,特别是水玻璃的用法。
细泥归队:必须建立独立的细泥回收系统,否则会造成巨大的资源损失。
环保与安全:浮选药剂可能带来废水处理问题;若矿石含放射性元素(如某些白钨矿伴生),需妥善处理。
从矿山到核心科技:钨矿的非凡之旅
锡价“狂飙”前夜,抓住下一个万亿市场的钥匙
氧化铜:形态决定命运,工艺决定成败
印尼石英砂价值翻倍:矿坑至高价市场的分选核心